8.0 Configuration
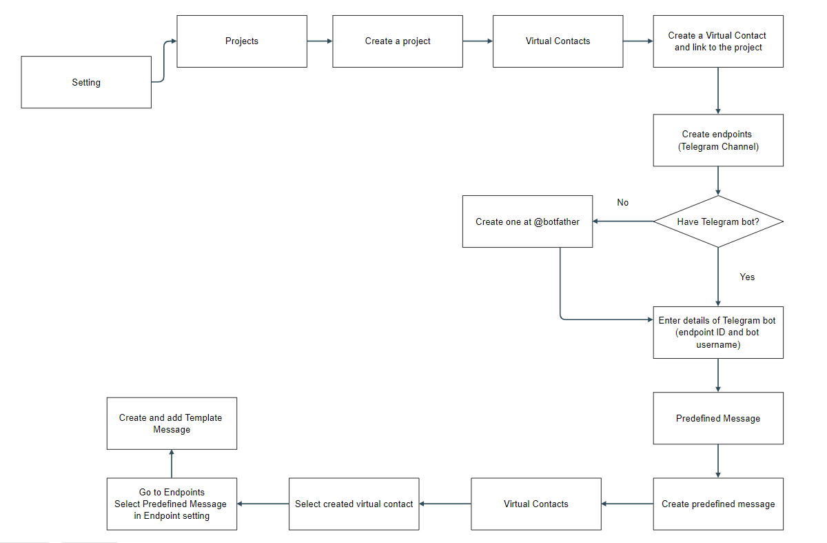
The below workflow shows the progress of how to create projects, virtual contacts, predefined messages and link them all together under Settings. The workflow can be viewed under Moqups.

8.1 Projects
The list of projects will show under this menu (if any).

To create a new project, click on the + symbol. User has to provide Project Name, Project Code and Description.

To edit a project, click on the project in the list, go to Virtual Contacts tab and create to add Virtual Contacts to the selected project.
You can have a project with multiple virtual contacts |

8.2 Virtual Contacts
The list of virtual contacts will show under this menu (if any).

To create a new virtual contact, click on the + symbol, insert virtual contact name and code, link it to Project if any.
Each virtual contact can only be linked to a single project |

To edit a virtual contact, select it on the list. User can create endpoints for the respective virtual contacts by clicking the + symbol.


8.3 Teams
The list of teams will show under this menu (if any).

To create a team, click on the + symbol. User has to provide Team Name, Team Code and Address. Website and Description are optional information.

8.4 Agents
The list of agents will show under this menu (if any).

User can add agents by clicking + symbol and provide the required details as below.

8.5 Predefined Messages
The list of agents will show under this menu (if any).

By clicking the + symbol, user can create new predefined message, and insert message name, type and body. User can add predefined messages into virtual contacts under Virtual Contacts > Endpoints > Predefined Message.

8.6 QR Codes
The list of QR codes will show under this menu (if any).

By clicking the + symbol, user can create QR code to the specific virtual contact, team and agent.

8.7 Tasks
The list of task will show under this menu (if any).

By clicking the + symbol, user can create new task. Task code, name, priority code and task target type are required information when creating task.
